お問い合わせ先
北九州市 スタートアップ推進課

093-582-2590

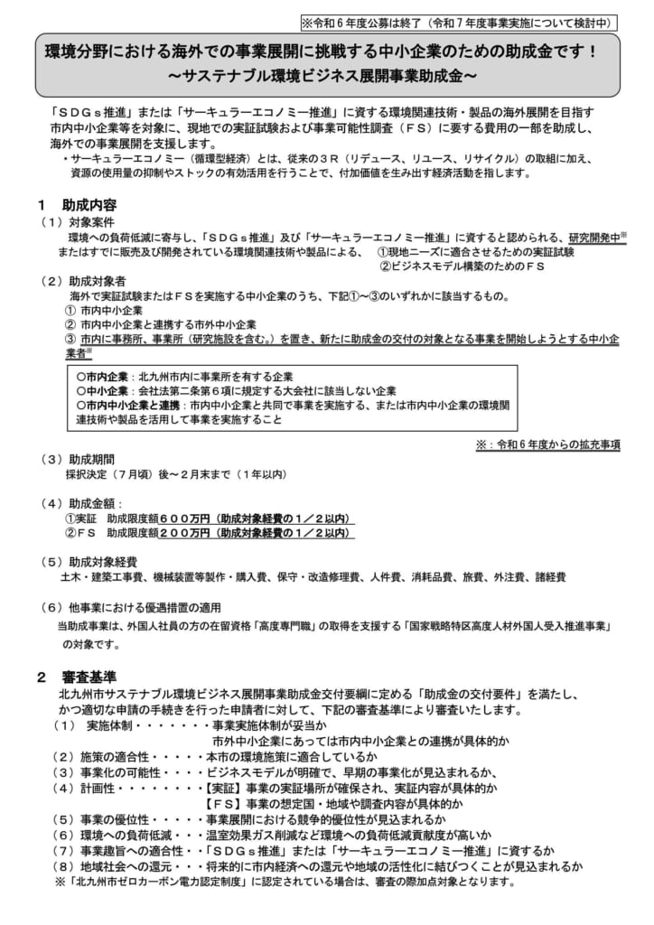
環境分野における海外での事業展開に挑戦する中小企業のための助成金!(サステナブル環境ビジネス展開事業助成金)

# お知らせ

募集期間(予定):2025年4月中旬~5月下旬

「SDGs推進」または「サーキュラーエコノミー推進」に資する環境関連技術・製品の海外展開を目指す市内中小企業等を対象に、現地での実証試験および事業可能性調査(FS)に要する費用の一部を助成し、海外での事業展開を支援します。令和6年度から対象案件を研究開発中のものにも広げています。
本事業の令和6年度公募は終了していますが、令和7年度の本事業実施に向けて、企業の皆様からのヒアリングを実施しております。
自社技術の海外展開について、ご関心がございましたら、下記お問い合わせ先までお気軽にご連絡ください。
どうぞよろしくお願いいたします。
※詳しくは添付の資料をご覧ください。

北九州市環境局環境国際戦略課 093-662-4020

関連するお知らせ

# お知らせ

セミナー「学発スタートアップの支援制度とエコシステム」開催のお知らせ

昨年、北九州学術研究都市ひびきのにオープンしたコミュニケーションスペース「HIBIKINO ODORIVA」(ヒビキノ オドリバ)で、北九州産業学術推進機構(F...

# お知らせ

北九州宇宙ビジネスネットワーク勉強会<基礎講座>の開催(2/15 15:00~)~宇宙スタートアップもやってくる!~

 2月15日(木)に、北九州市が「北九州宇宙ビジネスネットワーク勉強会<基礎講座>」と題して、宇宙産業の全体像のほか、ものづくり、衛星データ利活用の各分野につい...